De ZORG-ICC methode als nieuwe benaderingswijze voor de patiënt.
De Zorg-ICC methode is een nieuwe benaderingswijze voor verpleegkundigen die patiëntenzorg verlenen, zowel binnen als buiten het ziekenhuis, zoals in de thuiszorg, verpleeghuiszorg en ziekenhuiszorg.
De methode is ontwikkeld door twee docenten met jarenlange ervaring binnen de acute zorg, werkzaam binnen de hbo-verpleegkunde opleiding van NHL Stenden Hogeschool. De noodzaak voor het ontwikkelen van deze nieuwe methode kwam voort uit de problemen die studenten ondervonden bij het benaderen van patiënten tijdens het simulatie onderwijs. Het bleek voor hen moeilijk om tijdens deze simulaties de klinische urgentie op een accurate manier vast te stellen, of het nu gaat om niet-kritieke, kritieke of levensbedreigende zorgsituaties. Als professionals in de acute zorg voelden de ontwikkelaars de dringende behoefte om een gestructureerde methode te creëren om dit probleem aan te pakken. Zo ontstond de Zorg-ICC methode, waarbij de 'ICC' knipoogt naar 'Intensive Care' vanwege de achtergrond van beide ontwikkelaars.
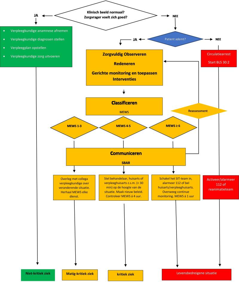
De kern van de Zorg-ICC methode wordt gevormd door de afkorting zelf: Zorgvuldig Observeren, Redeneren, Gerichte monitoring, Interveniëren, Classificeren en Communiceren. Hieronder volgt een korte beschrijving van de verschillende onderdelen.
De ZORG-ICC methode leer je niet door het volgen van een college, maar door herhaalde oefeningen en toepassing in de praktijk óf binnen gesimuleerde praktijksituaties.
Zorgvuldig observeren is de eerste stap in het proces. Het benadrukt het belang van intuïtie en de klinische blik. Intuïtie is hier meer dan alleen een "onderbuikgevoel". Het is een waardering van de klinische situatie gebaseerd op kennis en zorgervaring die wetenschappelijk een meerwaarde heeft aangetoond (Melin-Johansson, Palmqvist, & Rönnberg, 2017). We beschouwen de klinische blik als een belangrijk uitgangspunt voor het handelen. De klinische blik wordt gevormd door het observeren van de patiënt, of zoals Marc Bakker het noemt, de oriëntatie op de situatie. Het vermogen om deze klinische blik door observatie zo objectief mogelijk te onderbouwen is essentieel voor het klinisch redeneren. (Bakker, 2022).
Redeneren is de volgende stap. Hierbij is het cruciaal om te kunnen analyseren en te redeneren op basis van de verzamelde observaties. Het doel is om te bepalen welke monitoring nodig is voor de patiënt, waarbij ook rekening wordt gehouden met factoren zoals leeftijd, specifieke medische aandoeningen, en andere relevante informatie. De verpleegkundige dient onder andere ook kennis te hebben kwetsbare patiëntengroepen zoals ouderen. Hierbij kan de interpretatie van vitale functies en het vaststellen van de klinische urgentie uitdagend kan zijn vanwege fenomenen zoals symptoomverschuiving, symptoomverarming en geriatrische syndromen. Het vermogen van hbo-verpleegkundigen om diepgaand te redeneren is van groot belang voor de patiënt. Beperkt wetenschappelijk bewijs suggereert dat een hoger percentage verpleegkundigen met een ‘bachelor’(hbo) opleiding in een ziekenhuis is geassocieerd met een lager sterftecijfer (mortaliteit), complicatiecijfer en opnameduur (Audet, Bourgault & Rochefort, 2018; Harrison et al., 2019; Aiken et al., 2012; Kane et al., 2007)
Gerichte monitoring volgt op het redeneringsproces. In plaats van willekeurige metingen uit te voeren, draait het hier om het selectief en doelgericht monitoren van vitale functies, gebaseerd op het klinisch redeneren. Het gaat hierbij om het herkennen van patronen en symptomen die kunnen wijzen op specifieke medische problemen.
Interveniëren is de volgende stap en omvat het toepassen van passende interventies, afhankelijk van de setting en de eigen bevoegdheden en bekwaamheden als verpleegkundige. Het is van essentieel belang om interventies niet standaard toe te passen, maar op basis van klinisch redeneren én natuurlijk in samenspraak met de zorgvrager.
Classificeren gebeurt aan de hand van de MEWS (Modified Early Warning Score), wat momenteel het meest optimale signaleringssysteem blijkt om vroegtijdig vitaal bedreigde patiënten te signaleren. Niettemin is het belangrijk om te benadrukken dat het eenvoudigweg hanteren van het scoringsysteem niet volstaat. Het is essentieel om over de juiste kennis te beschikken om een grondige klinische redenering toe te passen, zodat zelfs bij het gebruik van het scoringsysteem kwetsbare groepen adequaat kunnen worden beoordeeld en geclassificeerd (zoals kinderen en ouderen).
Communiceren vormt de laatste stap van de Zorg-ICC methode, waarbij de SBAR-methode (Situation, Background, Assessment, Recommendation) wordt gebruikt als evidence based communicatiemethode zowel inter- als intraprofessioneel (Müller et al., 2018).
Samenvattend, de Zorg-ICC methode biedt een gestructureerde benadering voor het vaststellen van de klinische urgentie van de patiënt en het nemen van passende maatregelen en interventies. Centraal in dit proces staat het klinisch redeneren. Deze methodiek is zeker niet alleen beperkt tot het simulatieonderwijs, maar dient ook als een waardevol instrument voor zorgprofessionals in de praktijk. We verwachten dat deze methode, met de juiste instructie en in combinatie met simulatieonderwijs, studenten en afgestudeerde verpleegkundigen kan leren om tijdens verschillende patiëntscenario's:
- Kalmte te bewaren, overzicht te behouden en klinisch leiderschap te tonen.
- De patiënt centraal te stellen tijdens de zorgverlening, inclusief geruststelling en begeleiding.
- Onvoorspelbare en acute situaties methodisch aan te pakken.
- Na observatie en oriëntatie op de situatie effectief klinisch te redeneren.
Zie Figuur 1 voor een schematische weergave van de ZORG-ICC methode (Oosterwold & Klijnstra, 2024).
